• 中文版
  • English
首页 资讯 新闻资讯 南京工大徐虹/王瑞教授:面向生物大分子类活性物质的发酵过程强化技术

南京工大徐虹/王瑞教授:面向生物大分子类活性物质的发酵过程强化技术

天然大分子活性物质,包括聚氨基酸、功能蛋白和微生物多糖,在食品抗冻剂、新材料和农用投入品等领域具有重要应用,但因其分子量高(最高可达上千万道尔顿)和高级构象复杂的特点,天然提取困难,区别于小分子物质,化学法又极难合成。

合成生物学技术是实现其工业化的有效途径。然而,该类物质发酵后期随着产物积累体系呈现高粘非牛顿流体特征,高分子链出现缠结凝胶化并包裹菌体细胞,导致“作茧自缚”,溶氧容易出现聚并现象逸出罐体,难以跨越气液和胞外聚合物等多重屏障被菌体利用,严重抑制氧气和营养物质的代谢利用,传氧传质效率低下成为除菌种遗传物质外影响产量提升的最大瓶颈,生物合成水平难以提升,这也是生物大分子产业化面临的共性技术难题。

【SynBioCon】,近日,南京工业大学徐虹教授王瑞教授团队在《Chemical Engineering Journal》发表了题为“A novel bioreactor developed for the intensification of high-viscosity aerobic fermentation processes”的研究论文,该工作针对生物大分子活性物质发酵过程特有的“三高”特征(高粘稠、高需氧、高能耗),通过激光烧结3D打印技术和计算流体力学原理设计开发了新型微气泡生物反应器平台,耦合菌株生理信号响应反馈精准补料工艺,实现了高粘发酵流场中溶氧微米级尺度分散和产物高效合成。

这一突破为生物大分子的发酵过程强化开辟了新途径,为合成生物学的大分子产品开发提供了全新平台。该论文第一作者是博士生陈乾,徐虹教授和王瑞教授为共同通讯作者。

6.1.png

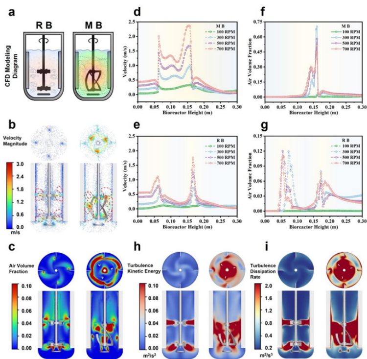
图1. 微气泡生物反应器的设计思路


 徐虹教授课题组创新利用激光3D打印和CFD模拟技术,创制了新型微气泡生物反应器(MB)。采用“轴向—径向”搅拌复合微孔设计,与传统Rushton桨叶生物反应器(RB)相比,MB实现溶氧尺寸从宏气泡到微气泡(小于100 μm)的跨越,极大增加微生物与氧气的接触比表面积,攻克了黏性液体中氧传递屏障,氧传递系数kLa增幅可达120%-135%,并将能效提高了1.6 - 2.9倍。进一步利用Realizable k–ε 湍流模型,揭示了MB在气含率分布、湍流动能及耗散率等方面的优势,其能生成更均匀的液流和气流循环,为菌株生长代谢提供理想环境。


6.2.png

图2. 微气泡生物反应器发酵流场过程模拟



基于该生物反应器平台,以γ-聚谷氨酸(γ-PGA)生产为例,在7 L发酵罐中进行验证,结合菌株生理信号(OUR和CER),实现γ-PGA(超高分子量)的发酵产量提高40%以上。此外,该技术的普适性也在其他生物大分子中得到验证。贻贝黏蛋白、泛菌多糖威兰胶、β-葡聚糖和ε-聚赖氨酸,发酵水平分别提高了79%、58%、39%、50%和43%


6.3.png

图3. MB 在γ-聚谷氨酸发酵过程强化中的应用


以上开创性研究为大分子类活性物质的高效生物合成和工业化应用提供了借鉴和技术支撑,也为合成生物学行业其他产物的发酵过程强化提供了思路参考。本工作得到国家自然科学面上基金(22478185)、国家重点研发计划绿色生物制造专项(2021YFC2101700)、江苏省合成生物学基础研究中心项目(BK20233003)和南京工业大学材料化学工程全国重点实验室项目(KL-MCE-22A05, SKL-MCE-23A17)的支持。



参考信息:文部分自https://doi.org/10.1016/j.cej.2025.164252。由者重新编写,系作者个人观点,本平台发布仅为了传达一种不同观点,不代表对该观点赞同或支持。如果有任何问题,请联系我们:15356747796(微信同号)




活动推荐

企业推荐