• 中文版
  • English
Home News News Information 工信部等三部门发布!事关生物基、可降解纤维材料标准!

工信部等三部门发布!事关生物基、可降解纤维材料标准!

image.png


【生物基能源与材料】获悉,3月31日,工业和信息化部、生态环境部、市场监管总局三部门印发《标准引领纺织工业优化升级行动方案(2026—2028年)》,提出到2028年,制修订多元适配、数字转型、绿色低碳、健康安全等标准300项以上,纺织标准供给能力全面提高。


image.png


纺织工业是我国传统支柱产业、重要民生产业和国际优势产业,标准作为纺织工业发展的技术基础,在产品结构调整、产业转型升级中发挥着支撑引领的关键作用。党的十八大以来,以习近平同志为核心的党中央高度重视标准化工作,强调以国家标准提升引领传统产业优化升级。


当前,我国消费升级持续深化,市场需求呈现个性化、多样化、高品质化的特点,现行标准体系难以完全满足多元需求,亟需通过组织实施《行动方案》,进一步完善纺织标准体系,以标准供给质量的提高带动企业核心竞争力的提升,增强供需适配性,促进纺织工业高质量发展。


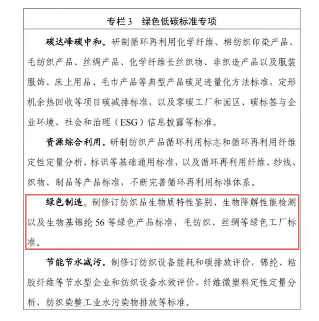
《行动方案》围绕优化纺织标准供给水平的发展目标,部署了7项重点任务,在推进绿色低碳发展方面提出,聚焦低碳工艺技术和装备,以标准引领绿色制造、绿色产品开发。开展短流程纺纱、少水染色等工艺技术标准预研。重点研制典型纺织产品碳足迹核算规则标准和废旧纺织品循环利用标准,加快生物基、可降解纤维材料和可持续纺织品等绿色产品标准制定,持续推进绿色工厂、绿色工业园区标准制修订。


image.png


《行动方案》发布后,工业和信息化部将组织开展宣贯解读工作,与有关部门密切配合、形成合力,从多方面加强配套保障,确保方案顺利落实。


一是资金保障,统筹运用现有资金渠道支持纺织标准化工作,将重点标准制修订单位纳入国家产融合作平台,鼓励有条件的地方加大标准化工作奖补力度。


二是人才保障,支持引进和培养具备跨专业领域背景和国际视野的复合型纺织标准化人才,推动建设多层次标准化人才梯队。


三是技术保障,支持搭建行业标准咨询服务平台,鼓励开展专项培训和技术指导,为企业对标达标提供全方位技术支持,同时推动建设纺织强制性标准实施情况统计分析点和标准实施监测点,探索开展标准有效实施率监测分析。


四是政策保障,强化标准与政策规划的有机衔接,推动在政府集中采购、行业规范条件等政策举措中引用先进适用标准,以政策引导推动标准落地执行。


image.png


作为第11届生物基大会暨展览(Bio-based 2026)的重磅应用论坛 - 第五届运动鞋服用生物基材料论坛(5月21-22日,上海)将由生物基纤维材料全国重点实验室、DT新材料联合主办。


严重依赖石化资源且供应链成熟的化纤纺织工业,如何以低碳可持续出圈?哪些材料体系已经具备放大条件?哪些工艺正在逼近量产门槛?有哪些技术和商业逻辑值得借鉴?下游品牌需求如何?


论坛目前将出席嘉宾和企业有安踏;迪卡侬;波司登;李宁;水星家纺;同辉纺织;宝丽迪;利夫生物;郑州中远企业集团;绍兴美科乐生物;黑龙江伊品生物;生物基纤维材料全国重点实验室(中国纺织科学研究院有限公司),功能纤维材料研究所所长吴鹏飞;生物基纤维材料全国重点实验室(天津科技大学)副教授杨硕... ...欢迎更多产业链上下游企业和专家参与交流,把路径看明白,把趋势探扎实!


image.png


平台声明:部分素材来自工信部。分享仅为行业信息传递与交流,不代表本公众号立场和证实其真实性与否。欢迎行业投稿!如有需求,请联系我们:15356747796(微信同号)。




Activity Recommendation

Business Recommendation