本周四广州开幕!小鹏汽车参观+最新议程|先进尼龙产业创新与应用开发大会(3.19-20·广州)

大材料 大市场 大变局
新兴应用不断涌现
产业格局变换不停
如何赋能终端应用新需求?
如何搭建产业上下游交流平台?
3月19-20日 广州 南洋长胜酒店
2026先进尼龙产业创新与应用开发大会
聚焦尼龙单体、聚合、改性最新进展
汽车、电子电气、低空经济、人形机器人
等应用领域材料新需求与新方案
展开全面研讨
现面向用户单位
开放100位免费参会名额
您来参加吗?

*扫描二维码,即可申请免费名额
特设小鹏汽车全球新总部参观交流
最新产品、企业车间
还有小鹏汇天飞行汽车
一站式零距离交流
限额100,先报先得

参观路线:
酒店(13:00出发)→小鹏汽车全球新总部(13:30抵达,参观小鹏AI体验中心--销售展厅--汇天展厅,预计1小时,14:30出发)→广州东站(15:20到达)→酒店(15:30)
大会日程



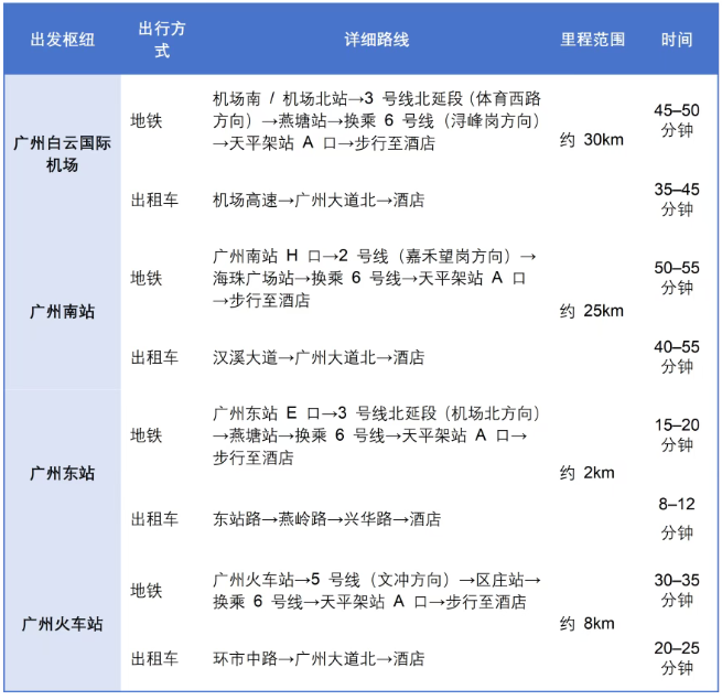
交通指南
会议酒店:南洋长胜酒店
酒店地址:广州市天河区中心兴华路38号
协议价:380元/晚(含双早)酒店预定联系:张经理 13502405188
交通路线


签到时间
3.18 (周三) 14:00-20:00(1F 酒店大厅)
3.19 (周四) 08:00-08:55(1F 珠江厅)
主办单位
宁波德泰中研信息科技有限公司(DT新材料)
支持单位
小鹏汽车
特别鸣谢:
鞍山七彩化学股份有限公司
享斯迈功能产品事业部(华南地区代理商:广州惠盛)
丰汇新材料科技(湖州)有限公司
北京安耐吉能源工程技术有限公司
山东广垠新材料有限公司
上海世壮格功能材料科技有限公司
无锡华辰机电工业有限公司
肇庆市俊昇新材料有限公司
重庆合才化工科技有限公司
上海弘月贸易有限公司
南京新化原化学有限公司
宁波凯米特新材料有限公司
上海松耐智能设备有限公司
广东海川智能机器股份有限公司
深圳市瑞世兴科技有限公司
广东宏拓仪器科技有限公司
湘潭科达机械设备有限公司
威海化工机械有限公司
合作媒体
DT新材料、生物基能源与材料、高分子循环再利用、DT新能源、DT半导体材料、DT新型储能与电池、热管理材料、Carbontech、材视等
团标制定:中国首个针对激光焊接PPA材料的团体标准《激光焊接PPA材料》团体标准已完成立项,有意参与详见:激光焊接PPA团标征集:从供应商到规则制定者
参会报名
参会费用:
● 3500元/位(含会议期间餐饮、茶歇、会议资料) 团体参会(3人及以上)优惠请联系会务组。
● 终端用户免参会费用,每家企业限2位,超出人员收取基本餐费800元/位(终端包含但不限于:新能源汽车、电子电气、无人机及人形机器人等企业)。
多会同报,享更多优惠:
如:2026先进尼龙产业创新与合作大会+2026尼龙高级研修班(7月):6000
同年相关会议:
一、2026高分子产业年会 9月 长三角
二、第十一届生物基大会及展览 5月 长三角
三、2026尼龙高级研修班 7月 宁波
更多优惠方案,详询工作人员:

