海正生材,3D打印暴涨136%!7.5万吨PLA项目年底投产
【生物基能源与材料】获悉,8月19日,海正生材发布2025年半年度报告,实现营业收入4.08亿元,同比下降5.28%;实现归母净利润318.15万元,同比下降 87.32%;实现扣非后归母净利润234.61万元,同比下降 88.82%。

营收变化主要系报告期内产品售价同比下降,利润收窄,利息收入和政府补助同比减少所致。

公司是国内首家、全球第二家聚乳酸商业化生产企业。主要产品为树脂形态的聚乳酸,可以根据生产工艺分为纯聚乳酸和改性聚乳酸两大类型。2025 年上半年,生产纯聚乳酸树脂 2.41 万吨,产能利用率达到 80%以上。
聚乳酸树脂销量同比增长2.85%,其中境内销量同比增长12.52%。从应用端看,3D 打印领域较去年同期增长136%;挤出热成型领域,销量较去年同期增长55%。
海正生材聚乳酸新项目建设情况年产15万吨聚乳酸项目(一期)预计竣工时间为2025年12月前,年产15万吨聚乳酸项目(二期)预计竣工时间为2028 年 12 月前。
截至报告期末,公司年产15 万吨聚乳酸项目土建工程基本完成,一期年产 7.5 万吨聚乳酸生产线设备已完成设备安装调试、生产辅助楼以及仓库系统投入运行和配置岗位人员等工作。
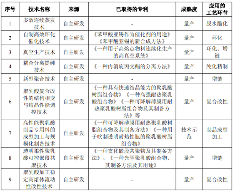
研发情况
报告期内,公司研发投入 1546.60 万元,较去年同期增长7.35%,多个项目进入中试阶段,部分新产品获得客户认可并形成订单。此外,在新领域积极开展研究探索,比如:
(1)立构复合聚乳酸的研究:采用常规加工设备,配合立构促进助剂体系,通过精准工艺控制,皆可采用一次或者多次加工,就可以得到具有较高立构度的制品,该制品无需通过后续结晶处理,耐热温度相比常规工艺可以提升30℃以上。
(2)柔性双向拉伸薄膜研究:在聚乳酸分子链上引入柔性可降解链段,树脂韧性大幅提升,双向拉伸后薄膜还能保持较好透明性,且依然保持可完全降解,薄膜刚性大幅下降,可以扩大聚乳酸在柔性需求薄膜领域应用。
(3)低成本聚乳酸基 3D 打印材料研究:将聚乳酸与纤维素纳米晶-无机纳米粒子等材料杂化,通过独特的界面设计解决纳米粒子分散问题,无机材料引入可以降低成本,而该体系可以提高打印制品的耐热性和层间结合力,使打印制品具有更高品质。
(4)皮芯结构聚乳酸纤维研究:采用皮芯结构的聚乳酸纤维可以改变单一材料纤维的局限性,赋予其新多功能性能。根据不同应用场景,开发多种功能性母粒,应用于特殊多功能纤维。

▌ 参考信息:本文部分素材来自海正生材半年报及网络公开信息。由作者重新编写,系作者个人观点,本平台发布仅为了传达一种不同观点,不代表对该观点或支持。如果有任何问题,请联系我们:15356747796(微信同号)。
