宁波材料所朱锦团队:突破弹性体的“不可能三角”!
热塑性聚酯弹性体是一类既具备橡胶的高弹性,又拥有塑料的热塑加工性的新型高分子材料。在我国"双碳"战略驱动下,该领域正聚焦原料绿色化与产物可降解转型升级。以石油基芳香聚酯和聚醚构建的传统热塑性聚酯弹性体原料不可持续且产物不可降解,实现兼具高弹性、热塑性和生物可降解性三重性能仍是一项重大挑战。
【生物基能源与材料】获悉,近日,中国科学院宁波材料所胡本林研究员、与朱锦研究员团队的王静刚教授级高工、刘斐研究员共同合作,提出“解锁本征熵弹性”策略,通过一锅熔融缩聚法成功制备可变组成的聚(乙烯-环己烷二甲醇丁二酸酯)(PECS)共聚酯。
团队创新成果以“Biodegradable Thermoplastic Elastomers Achieved by Unchaining Intrinsic Entropic Elasticity”为题,发表在《Advanced Functional Materials》(IF 19)上。

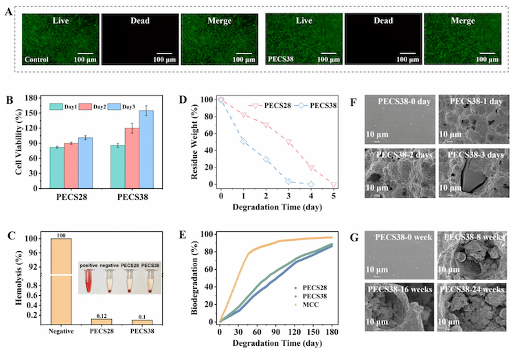
结果显示,PECS弹性回复率高达90%、断裂韧性高达343.59 MJ/m3,12000次循环拉伸永久形变仅15%(图2),展示了优异的弹性和耐疲劳性能。PECS还具备优异的生物相容性和生物降解性能,在堆肥条件下180天生物降解率接近90%(图3)。
本研究构建了由同一分子链同时充当物理交联点和可逆网络的新型共聚酯材料,实现了高弹性、热塑性和生物可降解性三重性能的统一,为设计制备具有优异可降解性能的热塑性聚酯弹性体提供了新思路。这种生物相容的可降解热塑性弹性体可用作结构材料,也在可穿戴可植入电子器件等领域有重要的潜在应用价值,相关工作正在进行中。

图1. “解锁本征熵弹性”策略设计可生物降解热塑性弹性体示意图。A) 传统TPEs的相分离结构,由硬段(蓝色)和软段(橙色)组成;B) 通过第三单体(红色)共聚调控均聚物(绿色)的熵弹性,使单链解锁本征熵弹性,最终获得BTPEs(棕色)。

图2. PECS共聚物力学性能。A) 不同EG比例样品的应力-应变曲线;B) 200%应变下循环应力-应变曲线;C) PECS38不同应变下的循环曲线;D) 抗疲劳性能(100%应变循环);E) 拉伸应变下的SAXS图谱;F) 回弹能量分析。

图3. PECS共聚物生物相容性与降解性能。A) CCK-8细胞活性荧光显微图(标尺:100 μm);B) MC3T3-E1细胞活性(CCK-8法);C) 溶血率测定;D) 酶促降解失重曲线;E) 堆肥降解曲线(MCC为参照);F-G) PECS38在酶降解(F)和堆肥降解(G)不同时期的SEM图像。
该研究通过“单链双功能”创新设计,结合一锅法公斤级量产工艺,成功破解生物降解弹性体的性能瓶颈。PECS材料家族凭借可调节的力学性能、多重再加工能力和卓越生物相容性,为开发低成本、高性能且环境友好的弹性体提供了新范式,在医疗植入、可穿戴设备及可持续材料领域具有广阔应用前景。
▌ 参考信息:本文部分素材来自宁波材料所及网络公开信息。由作者重新编写,系作者个人观点,本平台发布仅为了传达一种不同观点,不代表对该观点或支持。如果有任何问题,请联系我们:15356747796(微信同号)。
