重磅!国家能源局发布,两大生物基项目入选
【生物基能源与材料】获悉,8月7日,国家能源局综合司公示绿色液体燃料技术攻关和产业化试点项目(第一批),共计9个项目,纤维素乙醇和生物质甲醇项目入选。

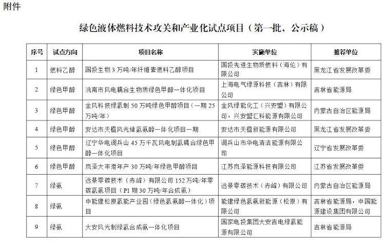
绿色液体燃料技术攻关和产业化试点项目(第一批)涉及企业共9家,分别是:国投生物(3万吨纤维素燃料乙醇)、上海电气绿源科技(生物质甲醇)、金风绿能(50万吨绿色甲醇)、天楹新能源(绿色甲醇)、华电清洁能源(绿色甲醇)、江苏岚泽能源(30万吨绿色甲醇)、远景零碳(绿氨)、能建绿色氢氨新能源(绿氨)、国家电投集团(绿氨)

原文如下:
国家能源局综合司关于公示绿色液体燃料技术攻关和产业化试点项目(第一批)的通知
各有关单位:
为落实党中央、国务院有关决策部署,保障能源安全,促进绿色转型,推动绿色液体燃料领域新技术、新模式、新业态发展,培育能源领域新质生产力,增强发展新动能,我局组织了绿色液体燃料技术攻关和产业化试点申报及评审工作。
根据《国家能源局技术示范和改革试点工作管理办法》(国能综通法改〔2023〕61号)等有关要求,经组织专家评审,拟支持国投生物3万吨/年纤维素燃料乙醇等9个项目开展绿色液体燃料技术攻关和产业化试点工作,现予公示(详见附件)。
公示期间,任何单位或个人可对公示内容提出异议。相关材料应注明真实姓名和联系方式,提出异议的单位或个人应对相关材料的真实性负责。对匿名或无具体事实依据的异议、相关不正当要求不予受理。
公示时间:2025年8月7日至8月13日
联系电话:010-81929247
邮箱:zhouxy@nea.gov.cn
附件:绿色液体燃料技术攻关和产业化试点项目(第一批,公示稿)
国家能源局综合司
2025年8月7日
原文链接:
https://www.nea.gov.cn/20250807/5c6cfb8ff4aa4d4abd44d7644732de46/c.html

▌ 参考信息:本文部分素材来自国家能源局及网络公开信息。由作者重新编写,系作者个人观点,本平台发布仅为了传达一种不同观点,不代表对该观点或支持。如果有任何问题,请联系我们:15356747796(微信同号)。
