36项!工信部公示首批生物制造标志性产品名单,有哪些企业?
【SynBioCon】获悉,7月31日,工业和信息化部消费品工业司正式公示了“生物制造标志性产品名单(第一批)”,共36项产品入选。这一举措标志着我国生物制造领域在技术创新和产业升级方面迈出了重要一步,也体现了国家对生物制造产业发展的高度重视和积极推动。

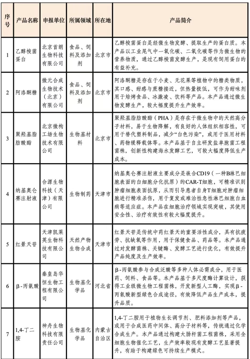
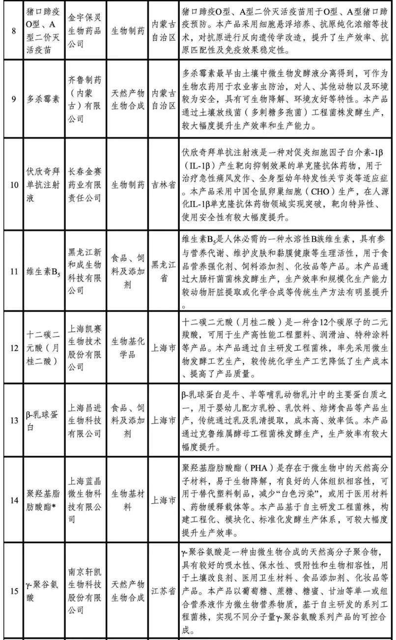
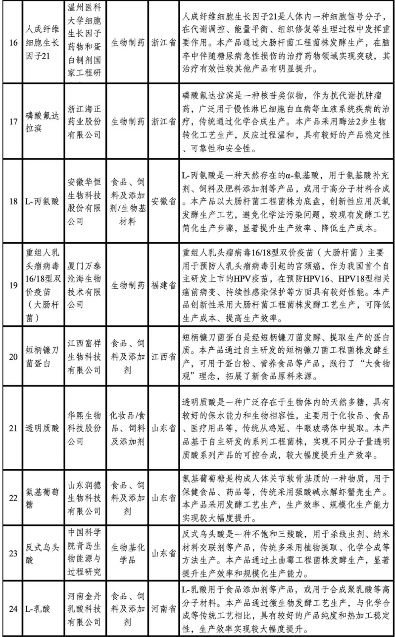
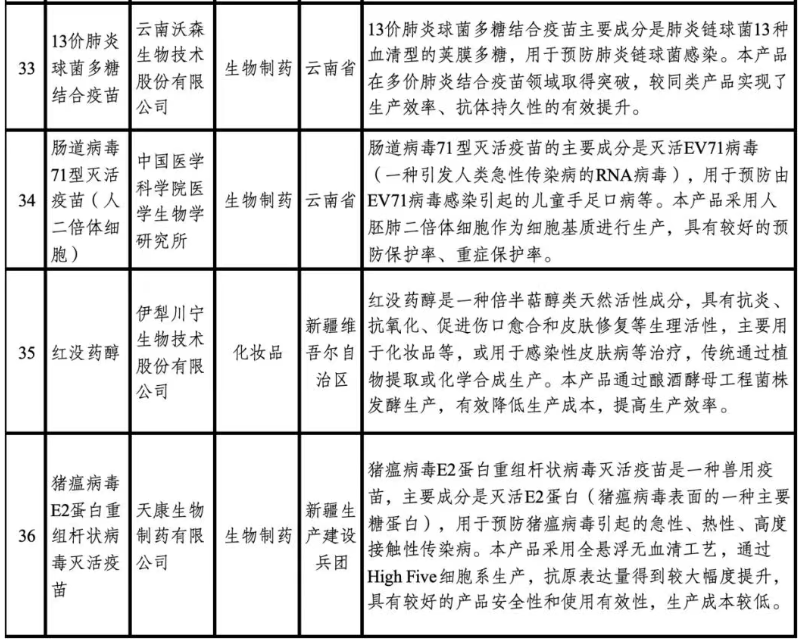
“生物制造标志性产品名单(第一批)”涉及到36家企业,分别是:首朗生物、微元合成、微构工场、合源生物、凯莱英、秦皇岛华恒生物、神舟生物、金宇保灵生物、齐鲁制药、金赛药业、黑龙江新和成、凯赛生物、昌进生物、蓝晶微生物、轩凯生物、温州医科大学细胞生长因子药物和蛋白制剂国家工程研究中心、海正药业、华恒生物、万泰沧海生物、富祥生物、华熙生物、润德生物、中科院青岛能源所、金丹乳酸、禾元生物、嘉必优、安琪酵母、利尔生物、康方药业、汉和生物、庆智翔金泰生物、康弘药业、沃森生物、中国医学科学院医学生物学研究所、川宁生物、天康生物制药。
生物制造标志性产品名单(第一批)
▼▼▼





▌ 参考信息:本文部分素材来自工信部。由作者重新编写,系作者个人观点,本平台发布仅为了传达一种不同观点,不代表对该观点或支持。如果有任何问题,请联系我们:15356747796(微信同号)。
