水稻秸秆的能源化利用,不仅解决了农林废弃物的处置问题,同时也有助于可再生清洁能源的开发以及生态环境污染的修复,对可持续的绿色环保发展具有重要意义。
目前,农林废弃物的生物质能源开发受限于种质资源匮乏、利用效率低和生产成本高等问题,无法实现大规模产业化,迫切需要新型高效的综合利用解决方案。

【生物基能源与材料】获悉,2025年6月30日,湖北工业大学生物质与生物能源团队在《Green Chemistry》期刊上发表了题为:《Semi-overexpressed OsMYB86L2 specifically enhances cellulose biosynthesis to maximize bioethanol productivity by cascading lignocellulose depolymerization via integrated rapid-physical and recyclable-chemical processes》的研究性论文。

图:绿色组合生物技术促进生物质降解转化的机理模型:一种可结合生物、物理和化学等多种手段的新型绿色组合技术阐明了经基因工程修饰的木质纤维素如何通过组合生物技术实现完全降解与高效转化并减少环境污染。
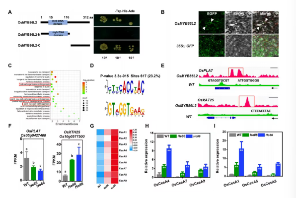
转录因子OsMYB86L2在杂合表达(He86)时,通过直接结合SMRE元件调控细胞壁合成基因(如OsPAL7、OsXTH25)并间接上调OsCesAs。
使水稻秸秆纤维素含量提升12%、可溶性糖增加1.6倍,同时降低半纤维素与木质素,在维持正常产量前提下显著优化秸秆品质,成为生物质能源化利用的理想材料。
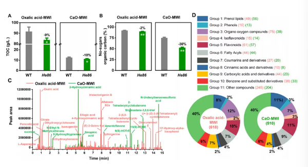
图1. OsMYB86L2是一个参与细胞壁生物合成调控的转录因子。(A)转录激活实验;(B)蛋白亚细胞定位;(C)He86差异基因的GO富集分析;(D)OsMYB86L2结合基序分析;(E)OsMYB86L2下游调控靶基因;(F)靶基因的表达水平;(G)OsCesAs基因表达热图;(H和I)OsCesAs基因表达量分析。采用氧化钙/草酸短时微波联合预处理He86水稻秸秆,通过间歇超声辅助酶解实现近完全糖化,经工程酵母发酵获得25%-26%乙醇产率(高于多数报道),且酸碱试剂循环利用后仍保持72%-77%糖化效率;该绿色工艺因He86生物质易解聚特性显著降低环境因子(E-factor),实现高效低碳生物乙醇转化。图1. OsMYB86L2是一个参与细胞壁生物合成调控的转录因子。(A)转录激活实验;(B)蛋白亚细胞定位;(C)He86差异基因的GO富集分析;(D)OsMYB86L2结合基序分析;(E)OsMYB86L2下游调控靶基因;(F)靶基因的表达水平;(G)OsCesAs基因表达热图;(H和I)OsCesAs基因表达量分析。氧化钙/草酸-微波组合预处理移除He86秸秆54%-72%半纤维素与51%-59%木质素,通过多尺度物性表征(BET/SEM/FTIR等)证实其显著提升比表面积、孔隙度并降低纤维素聚合度,增强酶解可及性;同时降低发酵抑制物释放(TOC/LCMS验证),为高效生物转化提供低抗性原料。图3.两种最优预处理水解液的化合物检测。(A)预处理水解液的TOC含量测定;(B)预处理水解液的非糖有机碳测定;(C)LC-MS/MS鉴定特征化合物;(D)两种最优预处理后水解液的化合物种类与数量分析。▌参考信息:本文部分素材来自公开信息,由作者重新编写,系作者个人观点,本平台发布仅为了传达一种不同观点,不代表对该观点赞同或支持。如果有任何问题,请联系我们:18094560191(微信同号)