AI+生物制造风口!9个涉及蛋白质设计案例获国家级认可!

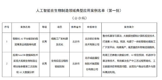
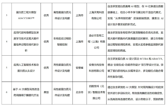
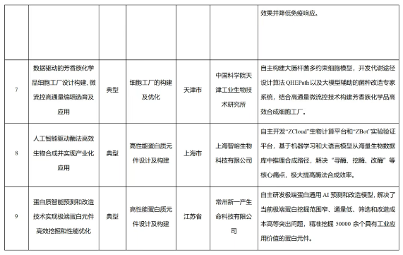
【SynBioCon】获悉,7月7日,工业和信息化部发布《人工智能在生物制造领域典型应用案例名单(第一批)公示》(下称《公示》,文末附具体名单)。 本次案例共涉及15家企业和1家科研院所,包含北京昭衍生物、北京诚益通、上海天鹜科技、迪必尔、安徽元构生物、百图生科、中国科学院天津工业生物技术研究所、上海智峪生物等,均是生物制造领域较为知名的企业院所。 此次征集启动于2024年10月,工信部发布《关于开展智能技术在生物制造领域典型应用案例征集工作的通知》,以AI生物制造融合为主线,围绕创新研发、中试放大、生产制造等重点环节,聚焦高性能蛋白质元件设计及构建等8大场景。 本次工信部公布的16个案例中,有9个案例应用于高性能蛋白质元件设计及构建领域,超过半数。 如天鹜科技的蛋白质工程大模型AIACCLBIO™;安徽元构生物的应用人工智能技术推动蛋白质从头设计;百图生科的基于AI大模型高效改造药用酶用于酶替代疗法;江苏创健医疗的应用人工智能辅助重组胶原蛋白精准设计等等。 附件: ▌参考信息:本文部分素材来自全网。由作者重新编写,系作者个人观点,本平台发布仅为了传达一种不同观点,不代表对该观点赞同或支持。如果有任何问题,请联系我们:15356747796(微信同号)



