议程公布!2025(第四届)高分子3D打印材料高峰论坛(7.18-20︱杭州)

2025(第四届)高分子3D打印材料高峰论坛
智汇3D打印,AI驱动创新
2025年7月18-20日 浙江·杭州
增材制造技术(3D打印),凭借其高度设计自由度、卓越材料利用率及强大定制化能力,已成为驱动航空航天、生物医疗等领域发展的重要技术之一,并在无人机、人形机器人等新兴领域展现出广泛的应用前景。尤其是在“人工智能+”的赋能下,该技术正为产业智能化升级带来前所未有的机遇。然而,随着下游应用拓展以及技术迭代,在多品种、大批量、难加工、低成本、大尺寸、高精度、超高速3D打印以及多材料功能3D打印技术等诸多方面,仍面临诸多亟待攻克的难题。
由DT新材料主办的“2025(第四届)高分子3D打印材料高峰论坛”将于2025年7月在浙江召开。论坛聚焦航空航天、汽车、无人机、人形机器人、生物医疗等高端应用场景,直面一体化、轻量化、高性能及定制化的核心诉求,从材料、结构、工艺等多个维度展开深入讨论。论坛旨在搭建一个集材料科学、尖端技术、先进装备于一体的综合性交流平台,汇聚专家学者与业界精英,共同分享和探讨增材制造产业的最新趋势、创新成果和应用需求,推动增材制造产业上下游的深度合作,助力产业链的高质量发展。
大会主席
夏和生,四川大学教授
吴立新,中国科学院福建物质结构研究所研究员
李熹平,浙江师范大学教授
主办单位
宁波德泰中研信息科技有限公司(DT新材料)
协办单位
江苏集萃先进高分子材料研究所
南京墨分三维科技有限公司
浙江超领智能科技有限公司
指导单位
中国材料研究学会高分子材料与工程分会
承办单位
高分子材料工程国家重点实验室(四川大学)
福建省功能树脂与复合材料工程研究中心
宁波德泰中研信息科技有限公司(DT新材料)
特别鸣谢
东丽先端材料研究开发(中国)有限公司
托托科技(苏州)有限公司
华夏司印(上海)生物技术有限公司
深圳摩方新材科技有限公司
深圳质多三维科技有限公司
江苏镭创高科光电科技有限公司
杭州捷诺飞生物科技股份有限公司
宁波智造数字科技有限公司
北京敏速智造生物科技有限公司
苏州永沁泉智能设备有限公司
支持媒体
DT新材料、Carbontech、高分子循环再利用、洞见热管理、科匠文化、增材制造网、3D打印、生物医用材料进展、高分子凝胶与网络、材料科学与工程、复合材料力学、AM易道、生物医用高分子材料、南极熊3D打印
时间地点
7月18-20日
浙江·杭州(杭州龙禧福朋喜来登)
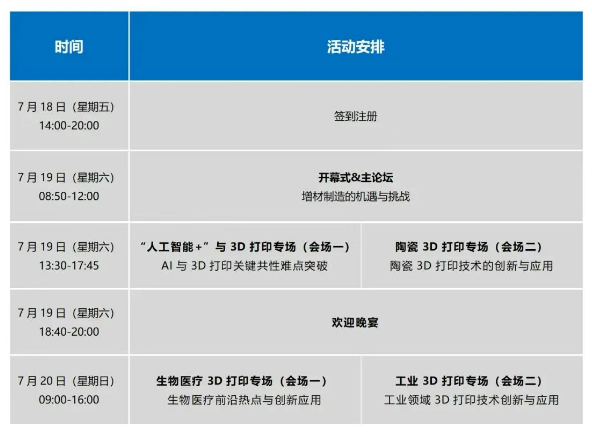
论坛日程
(具体时间以会场现场为准)

论坛议程
(具体时间/顺序以会场现场为准)





参会报名 扫码参会/演讲申请 住宿交通 活动地址:杭州龙禧福朋喜来登 杭州市滨江区东信大道868号 酒店协议价:大床/标间,450元/房晚,含双早。 报“高分子材料3D打印论坛”活动预定享协议价,如需预定请联系酒店杨经理19837467135 杭州火车站(城站),11km 地铁:约40min。5号线(姑娘桥方向)→南星桥站,转乘4号线(浦沿方向)→中医药大学(A口),步行700m至酒店。 打车:30min。 杭州火车东站,18km 地铁:约1小时,4号线(浦沿方向)→中医药大学(A口),步行700m至酒店。 打车:40min。 杭州萧山国际机场,30km 地铁: 约1.5小时,7号线(吴山广场方向)→奥体中心站,转乘6号线(桂花西路方向)→中医药大学(A口),步行700m至酒店。 约1.5小时,7号线(吴山广场方向)→市民中心站,转乘4号线(浦沿方向)→中医药大学(A口),步行700m至酒店。 打车:40min。 海报征集 热烈欢迎各位专家、学者以及3D产业从业人员踊跃投稿进行技术交流分享,为我国3D产业高分子领域的发展进言献策。 海报建议尺寸:85 cm(宽)×115 cm(高) 注:请自行打印携带,会务组协助张贴 参会注册 活动咨询 赞助&展位&参会 梁志军 电话:13362866076(微信同号) 邮箱:liangzj@polydt.com 报告及其他事宜 沈威 电话:18042540276(微信同号) 邮箱:wei@polydt.com


