国家最新发布:生物基行业增速27.9%!暗藏央企新机会

摘要:2025年生物基材料制造行业增长27.9%,把国家统计局的数据和最高领导人在中央企业负责人会议中做出的指示放到一起看,新机会呼之欲出
【生物基能源与材料】获悉,1月19日,国家统计局局长就2025年全年国民经济运行情况答记者问时透露:2025年生物基材料制造行业增长27.9%,生物基化学纤维产量增长19.5%。

这是什么概念?2025年中国GDP增速是5%,规模以上工业增加值增速是5.9%,而生物基材料的增速,是GDP的5.6倍,是规上工业的4.7倍。
这不是一个孤立的"点"。如果我们把这个数字放到更大的系统里去看,会发现它连着一条从2018年就开始铺设的政策"线",连着2025年央企负责人会议释放的战略"面",更连着央企15万亿采购盘子和数万亿投资这个庞大的产业"体"。
生物基材料27.9%增速背后,藏着哪些新机会?
01
点:27.9%增速意味着什么
国家统计局的数据显示,2025年生物基材料制造行业增长27.9%;生物质燃料加工行业增长16.8%;生物基化学纤维产量增长19.5%。
下表是生物基材料制造行业和GDP、规模以上工业增加值、以及生物基材料主要相关行业的增速对比:

即便是高技术制造业,增速也只有9.4%,而生物基材料的增速是它的3倍。更关键的是,生物基材料对传统产业的拉动作用正在显现——它对化纤行业增长的贡献率达到23.1%,较上年提高了16.4%。
02
线:从"边缘"到"战略"的历史坐标
如果把时间拉回到2018年,我们会发现一个关键的转折点。
2018年,国家统计局发布《战略性新兴产业分类(2018)》,首次新增了三个生物基相关分类:
生物基合成材料制造(代码3.3.8),下设2个子类:生物基原料制造(3.3.8.1)、生物基聚合物制造(3.3.8.2)
生物基化学纤维制造(代码3.5.1.6),归属于高性能纤维及制品制造(3.5.1),整个类别均为新增
生物基材料制造(代码4.5.1)
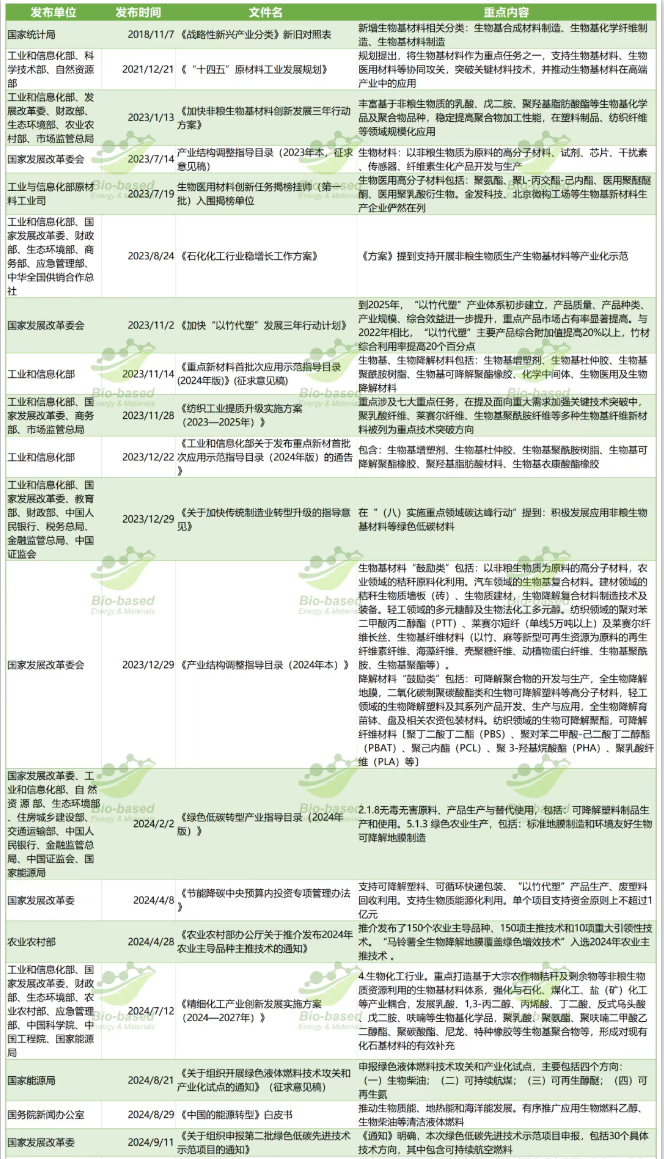
这是生物基材料从"边缘"走向"战略"的标志性事件。在此之前,生物基材料虽然在2016年的指导目录中有所提及,但并没有独立的产业分类。
在生物基材料纳入战略性新兴产业分类后,各国家部委相继发布政策,从导向到产业实践,从材料定义到全链条生态,从国内鼓励到对外开放:



03
面:2025年央企负责人会议的信号
2025年12月22-23日,中央企业负责人会议在北京召开。这次会议与往年相比,有两大不同:
规格明显提升:最高领导人作出重要指示,总理李强出席,往年的中央企业负责人会议,往往都是由时任国资委一把手出席并讲话;
主题显著变化:从"高质量发展"到"服务党和国家工作大局",往年的主题更多地聚焦在“高质量发展”或者“国企改革”上,总之强调的是央企的自我提升。

会议传达的最高领导人指示中,有三个核心要求对生物基产业意义重大:
第一,央企要算四本账。"更好服务党和国家工作大局,服务经济社会高质量发展,服务保障和改善民生"——不只算经济账,更要算国家账、民生账、社会账。这意味着央企在选择投资和采购方向时,战略性新兴产业的权重可能会大幅提升。
第二,央企要向"三个集中"加速。加快国有资本向关系国家安全的重要行业、关系国计民生的公共服务领域、以及前瞻性战略性新兴产业集中。生物基能源与材料恰好处在这三个集中的交汇点。
第三,央企要当科技攻关的主力军。央企要加大对研发周期长、投入大、风险高的关键技术的攻关。而生物基材料的产业化,正是需要这种长期、战略性投入的领域。
而这些信号,最终会转化为一个实实在在的"体"——央企15万亿元的年度采购盘子和数万亿的投资。
04
体:央企万亿级采购和投资的牵引力
国务院国资委的数据显示,近年央企平均每年的采购量超过15万亿元,直接拉动产业链上下游、大中小企业约200万户,间接辐射上下游企业近700万户。这个15万亿的盘子。2025年前11个月,央企完成固定资产投资(不含房地产)3.3万亿元。这些资金正在向战略性新兴产业倾斜。生物基材料,是央企践行国家意志的有力方向,而生物基能源与材料也有望成为受益方向。
股权层面:2025年初完成定增,募资59.26亿元,招商局集团合计持有凯赛生物21.17%股权。
采购层面:战略采购承诺从2023年的1万吨,到2024年的8万吨,再到2025年的20万吨。要知道,2024年上半年凯赛的总产能仅为10万吨左右,而招商局2025年的采购订单就达20万吨。
金融+产业链层面:招商银行等提供优惠融资;凯赛与招商创科合资设立复合材料公司,开发电池壳、储能箱体等新能源应用。
业绩效果:凯赛生物2024年度总营收达29.58亿元,同比增长39.91%,创下历史新高;实现归母净利润4.89亿元,同比增长33.41%。2025年前三季度公司实现营业总收入25.45亿元,同比增长14.90%;归母净利润4.51亿元,同比增长30.56%;扣非净利润4.29亿元,同比增长27.83%。
这就是央企"组局"的典型打法:股权投资+采购订单+金融支持+产业链延伸。
中粮科技也是“重仓”生物基材料的央企之一,投资6.55亿元建设年产3万吨丙交酯项目,打通"玉米淀粉—乳酸—丙交酯—聚乳酸"全链条。丙交酯是聚乳酸的关键原料,掌握了丙交酯,就掌握了聚乳酸产业链的"咽喉"。
更值得注意的是,2022年这个项目引入中国航天科技集团作为战略投资者。两家央企的联手,体现了国家队在产业链上的协同布局。
除了招商局和中粮,中石油、中石化、一汽集团、东风汽车、中粮集团、国电投等央企已连续多年参加DT新材料主办的生物基大会暨展览,这些央企已投入大量资源布局生物基能源与材料。以下是2025年央企名录,预计未来会有更多央企加入生物基产业。

结合生物基的战略地位以及中央高层对于央企的最新要求,我们能看到一个更大的趋势:未来央企会在更多战略性新兴产业中充当"链主"角色,其中就包括生物基能源与材料,而中小企业要做的,是找到自己在产业链上的"位子"。
在“十五五”开局之年这个关键节点上,由浙江省全省生物基高分子重点实验室、宁波德泰中研信息科技有限公司(DT新材料)联合主办的 #第11届生物基大会暨展览 (Bio-based 2026)基于10年产业陪伴基础之上,更关注关键化学品和材料产学研、规模化及其在包装/运动鞋服和纺织工业/汽车工业等应用绿色引领。
展会以“ 10大上下游主题论坛 + 7大同期活动 + 1000 个新品展示 + 1 场创新评选颁奖 ”为核心载体,邀请行业领袖与终端品牌分享产业趋势、前沿科技创新、生物基材料与应用、下游需求与趋势、项目路演、成果展示等关键话题,以助推产业绿色低碳转型。


▌参考信息:本文部分素材来自国家统计局。由作者重新编写,系作者个人观点,本平台发布仅为了传达一种不同观点,不代表对该观点赞同或支持。如果有任何问题,请联系我们:15356747796(微信同号)。
