重庆大学王丹团队: 基于SERS的微滴高通量筛选平台开发高效有机酸生产菌株

【SynBioCon】获悉,近日,重庆大学王丹教授团队成功构建基于表面增强拉曼光谱(SERS)的微液滴高通量筛选系统(RH-RMSS),该平台通过微流体芯片精确控制微滴生成,结合SERS的高灵敏度检测,实现了对单个微滴内细菌代谢产物的实时、无标记分析。以琥珀酸为例,结合多级优化策略与可再生原料适配,为绿色生物制造提供高效且可持续的技术方案。该工作发表在期刊上《Bioresource Technology》上。
研究要点:
1.高通量筛选平台的构建:利用SERS技术,无需对细胞进行染色或标记,直接检测代谢产物的浓度,平台每秒可处理180个微液滴,速度较传统方法显著增加;
2.实现实现多种有机酸高产菌株的快速筛选:应用该平台,成功从突变文库中筛选出琥珀酸(SA)、D-苯乳酸(D-PLA)和丙烯酸(AA)的高产菌株,其产量分别达到原始菌株的 1.61倍、1.52倍和1.81倍;
3.揭示关键酶突变机制并实施多级代谢优化:通过分子对接解析了磷酸烯醇式丙酮酸羧化酶(PEPC)关键突变位点如何通过构象转换提升底物结合效率,进一步通过RBS序列优化等策略实现产量逐级提升,最优菌株实现了138.92g/L的琥珀酸产量;验证可再生原料适用性:利用竹子离子液体水解液作为碳源进行发酵,琥珀酸产量达到70.31 g/L,展示了该高产菌株及筛选平台在可持续生物制造中的巨大潜力。
图表解读

核心内容:图1A展示了RH-RMSS平台的四个核心模块:单细菌液滴封装与培养、液滴再注入、SERS信号实时检测、液滴分选,图1B展示了通过易错PCR构建突变体文库并利用该系统进行筛选的整体策略。
关键结论:RH-RMSS平台实现了从单细胞封装到高产菌株分选的快速、精准筛选,筛选速度达180个液滴/秒,较传统方法显著提升。

核心内容: 验证SERS技术对有机酸(SA、D-PLA、AA)的定量检测能力,通过比较标准溶液与液滴的拉曼信号,证明检测方法的可靠性。
关键结论:RH-RMSS系统能够对单个微液滴内的有机酸产物进行准确定量,为其作为高通量筛选工具的可靠性奠定了坚实基础。

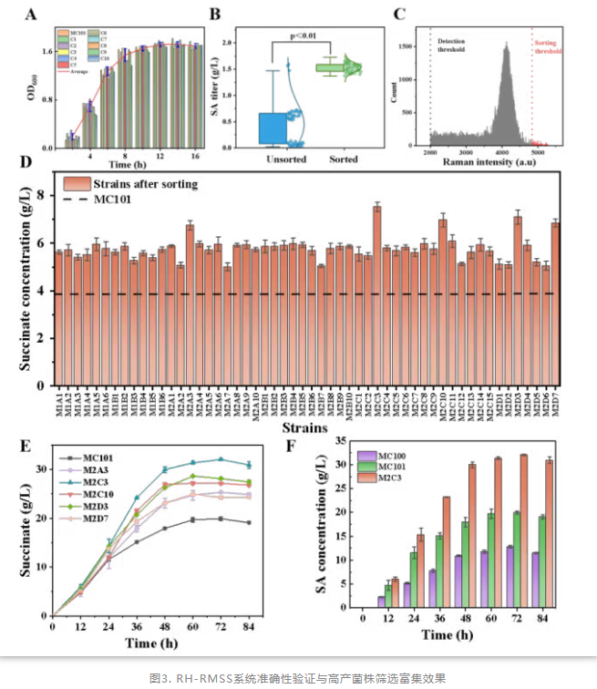
核心内容: 图3A证明分选过程不影响菌株活性。图3B通过混合不同性能菌株的液滴库,证明系统能高效富集高产菌株(分选后产量中位数显著高于分选前)。图3C-3F展示了从突变体文库中筛选得到高产琥珀酸菌株的过程。
关键结论:RH-RMSS系统具有高准确性(>98%)与高筛选效率,能够从海量突变体中快速识别并富集表型优异的个体。

核心内容: 揭示D210G突变提升PEPC酶活性的分子机制,通过比较突变前后酶与底物的结合模式,解释催化效率改善的原因。
关键结论:D210G突变通过优化底物结合位点和构象,显著提升PEPC的催化效率,是实现SA高产的关键因素。

核心内容:展示中和剂优化、RBS序列优化和适应性进化对SA产量的协同提升效果。
关键结论:以高通量筛选获得的高产突变体为起点,结合下游的翻译水平调控和菌株适应性进化等多级优化,进一步增强菌株的生产潜力。

核心内容:图6A-6B对比了原始菌株与最终优化菌株M2C3-R4T在5 L发酵罐中的性能。图6C验证了M2C3-R4T利用竹子水解液作为碳源生产琥珀酸的能力。
关键结论:研究成功从微液滴筛选过渡到规模化发酵验证,并证明了工程菌株利用非粮生物质原料的可行性,凸显了其工业应用价值。
启示与思考
微液滴系统与SERS的融合:实现代谢产物的原位定量监测
本研究开发的RH-RMSS系统,将SERS的“分子指纹”识别能力与微液滴的“单细胞隔离”能力结合,实现了对微生物细胞工厂内部代谢产物的实时、原位、定量监测。
理性设计与定向进化的高效闭环
研究展示了如何将理性设计(关键酶突变位点分析、RBS优化)与定向进化(易错PCR构建突变库)通过高通量筛选平台高效衔接。SERS筛选快速定位了有益突变,分子模拟揭示了其机制,加速了高性能工业菌株的构建。
面向可持续制造的通用型平台
本研究不仅聚焦于琥珀酸等具体产品,更证明RH-RMSS是一个通用型平台,可适配于多种有机酸乃至其他具有特征拉曼信号分子的高产菌株筛选。
概念学习
1.表面增强拉曼光谱(SERS)
一种超灵敏的分析技术,当待测分子靠近或吸附在金属纳米结构表面时,其拉曼散射信号会被显著增强,从而能够检测到极低浓度的分子,适合用于复杂体系中特定代谢物的快速识别与定量。
2.液滴微流控技术
将细胞或反应体系封装于纳升至皮升级微滴中,实现单菌株隔离培养与分析,可链接基因型与表型,显著提升筛选效率,降低样品用量。
3.突变文库构建与筛选
通过易错PCR等方法,在目标基因中随机引入突变,从而创建一个携带大量遗传多样性的菌株集合(突变文库)。然后利用高通量筛选平台,从文库中快速识别出具有所需改良性状(如产量提高)的少数阳性克隆。
4.木质纤维素资源化
以竹粉等农林废弃物为原料,通过离子液滴水解等策略可替代葡萄糖作为发酵碳源,减少粮食消耗与化石资源依赖,助力“双碳” 目标实现。
原文链接:https://doi.org/10.1016/j.biortech.2025.133913
通讯作者简介:

王丹教授,重庆大学化学化工学院教授/博士生导师/西部智慧生物制造创新中心主任,重庆市低碳合成生物制造高校重点实验室主任,国家重点研发计划首席科学家(2022年),重庆市杰出青年基金获得者(2021年),万华化学集团讲席教授(2024年),泰山产业领军人才(2023年),侯德榜化工科学技术奖“青年奖”获得者(2022年),世界纯粹与应用化学联合会(IUPAC)青年科学家(2008年),中国化工学会科技进步奖获得者(第一完成人,2020年)。第八届中国国际“互联网+”大学生创新创业大赛全国银奖、重庆市金奖项目第一指导老师(2022年),中国化工学会生物化工专业委员会常务委员,中国生物工程学会青年工作者委员会委员,重庆市青年科学家创新联盟理事长,重庆市化工新材料技术创新战略联盟秘书长,第一届中国西部合成生物制造国际前沿研讨会执行主席。
长期从事生物合成化学品、化工新材料及化工过程研究,助力实现碳达峰和碳中和。以第一/通讯作者在Adv. Sci., Metab. Eng., Green Chem., Bioresour. Technol., Carbohydr. Polym., ACS Synth. Biol., Int. J. Biol. Macromol., Biotechnol. Bioeng.和J. Environ. Manage.等高质量期刊发表SCI论文100余篇,总引3200余次,H-index 37。

李佳宁,重庆大学化学化工学院硕士生,主要研究方向为高通量筛选与合成生物学,以第一作者在Bioresour. Technol.和生物加工过程等期刊发表论文多篇。

▌参考信息:本文部分素材来自王丹教授团队。由作者重新编写,系作者个人观点,本平台发布仅为了传达一种不同观点,不代表对该观点赞同或支持。如果有任何问题,请联系我们:15356747796(微信同号)。
