北京大学医学部发表甘油二酯研究:有效降低内脏脂肪及缺血性脑卒中风险,或成中国人群健康膳食管理新策略

当前,心血管疾病已成为我国重大公共卫生挑战。该疾病具有高致死率与发病急骤的特点,相关数据显示,心血管疾病死亡占比近50%,患病人数达3.3亿,且日益年轻化1。血脂异常——尤其是高甘油三酯血症(HTG)——作为核心风险因素,与我国居民以精制食用油为主的高脂饮食模式密切相关(食用油95%以上为甘油三酯)2。数据显示,超过80%中国家庭食用油摄入超标,日均油脂摄入量达膳食指南推荐量的近3倍3-4。在此背景下,探索符合中式烹饪习惯的控脂方案具有重要公共卫生意义。
【SynBioCon】获悉,近期,北京大学医学部教授团队在国际权威期刊《Food&Function》(英国皇家化学会旗下)发表了题为“Clinical and lipid metabolic responses to diacylglycerol oil administration in Chinese adults with overweight/obesity or central obesity: a randomized, double-blind, placebo-controlled trial”(甘油二酯油对中国超重/肥胖或中心性肥胖成年人的临床和脂质代谢影响的随机、双盲、安慰剂对照试验)的研究成果5,为上述问题提供了新的科学依据。
研究首次系统验证:在日常饮食中使用甘油二酯(Diacylglycerol, DAG)食用油替代传统甘油三酯(Triacylglycerol, TAG)食用油,可显著改善中国人群的脂质代谢。这为应对中国居民烹饪用油健康化难题提供了重要参考,也为“健康中国2030”的膳食干预策略增添了新依据。

研究共纳入120名BMI≥25.93±2.92 kg/m²的中国成年人,随机分为甘油二酯组与甘油三酯组,进行为期8周的饮食干预,试验样品均由脂代生物科技(杭州)有限公司提供。
结果显示,与甘油三酯组相比,甘油二酯组在干预后血清甘油三酯(TG)、总胆固醇(TC)水平显著降低,小而密低密度脂蛋白胆固醇(sdLDL-C)也明显下降,腰围、臀围等体脂参数均较基线改善。尤为重要的是,仅甘油二酯组的内脏脂肪面积(VFA)出现显著减少,影像学检查也提示该组受试者肝脏脂肪变性有所缓解,表明其对非酒精性脂肪肝具有改善作用。长期食用甘油二酯可能会改善代谢通路,调节脂质代谢,预防脂质代谢紊乱。
亮点一:甘油二酯显著改善中国人群关键血脂指标
本研究首次在中国人群中系统验证DAG食用油对小而低密度蛋白(sdLDL-C)的降低作用。sdLDL-C被称为“最危险的胆固醇”,是动脉粥样硬化及缺血性脑卒中的强预测因子。结合近期胡盛寿/陈亮团队在《柳叶刀-区域健康(西太平洋)》上对中国380万人群的研究——该研究指出中国男性即使甘油三酯处于正常范围(≤200 mg/dL),缺血性脑卒中死亡风险仍随TG升高递增6。因此,甘油二酯的降血脂(TG、TC、sdLDL-C)作用对中国人群具有格外重要的临床意义。
亮点二:从“减重”到“减内脏脂肪”,DAG显示多机制获益
与只关注体重变化的研究不同,本研究精准评估体脂分布。结果显示,DAG能减少内脏脂肪,而内脏脂肪的积累正是代谢综合征、2型糖尿病和心脑血管疾病的核心危险因素。

亮点三:脂质组学揭示DAG或重塑脂代谢通路
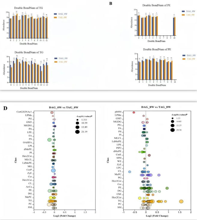
研究人员通过血清脂质组学分析发现,DAG干预后,富含单不饱和脂肪酸(MUFA)与多不饱和脂肪酸(PUFA)的甘油三酯(TG)和磷脂酰乙醇胺(PE)显著上升,这与脂肪分解、产热相关通路的激活密切相关。这从分子层面解释了DAG有助于减少脂质堆积、改善肝脏脂肪沉积的潜在机制。

本研究作为首先在中国人群中系统验证甘油二酯(DAG)食用油健康效应的大规模随机对照试验,填补了该领域的重要证据空白。其揭示的DAG油在改善血脂、减少内脏脂肪等方面的优势,高度契合我国居民“无油不成菜”的饮食现状,为中式烹饪的健康升级提供了科学支持。推广使用DAG食用油,是一项无需改变烹饪习惯、易于落地的健康选择——仅从日常换油开始,即可改善代谢、助力防控心血管风险。若与戒烟、运动等健康生活方式结合,更可协同增强健康效益。
参考文献:
1.中国心血管健康与疾病报告2024概要[J]. 中国循环杂志,2025,40(6):521-559.
2.张震. 甘油二酯油与人体健康[M]. 北京: 中国轻工业出版社, 2023.
3.新华网. (2017). 中国80%家庭食用油量超标 5部委提倡减盐、减油、减糖
4.中国营养学会. 中国居民膳食指南(2022)[M]. 北京: 人民卫生出版社, 2022.
5.Qin L, Zhao W, Lin Z, et al. Clinical and lipid metabolic responses to diacylglycerol oil administration in Chinese adults with overweight/obesity or central obesity: a randomized, double-blind, placebo-controlled trial[J]. Food & Function, 2026.
6.Redefining the association of triglycerides with all-cause and Cardiovascular Disease Mortality in the Chinese population: a nationwide, population-based, prospective cohort study of 3.8 million Chinese adults. The Lancet Regional Health Western Pacific, Volume 63, October 2025.
▌参考信息:本文部分素材来自《Food & Function》。由作者重新编写,系作者个人观点,本平台发布仅为了传达一种不同观点,不代表对该观点赞同或支持。如果有任何问题,请联系我们:15356747796(微信同号)。
