又一非粮企业冲刺IPO!糠醛做原料,毛利超30%

摘要:清泉股份拟募资4.92亿元,非粮生物基产品贡献近四成营收,公司综合毛利率达30.22%
不久前,一诺生物冲刺北交所(新三板挂牌仅3天,非粮生物基双冠军冲刺北交所!),近一个月已有第二家非粮生物基企业冲刺IPO。
【生物基能源与材料】获悉,2025年12月29日,江苏清泉化学股份有限公司(简称"清泉股份")创业板IPO获深交所受理,拟募资4.92亿元。

招股书显示,清泉股份是一家专业从事特种精细化学品和特种高分子新材料研发、生产与销售的国家级专精特新重点“小巨人”企业,聚焦于具有高透明、高耐候性、耐高温等特性的高分子新材料与单体的制备,以及非粮生物基材料糠醛的综合利用开发,构建了涵盖新材料单体、绿色溶剂、医药及农药中间体、特种高分子新材料的四大产品体系,并在终端广泛应用至航空航天、风电、汽车、电子电气、医疗器械、化工、医药、农药等领域。

清泉股份的生物基产品包括:2,2-二(四氢呋喃)丙烷(DTHFP)、2-甲基四氢呋喃(2-MeTHF)、环丙基甲基酮(CPMK)等,其中2-甲基四氢呋喃(2-MeTHF)占据全球19%的份额。
非粮生物基材料的产业化一直面临"技术可行但经济性不足"的困境。清泉股份的IPO,提供了一个从技术突破到商业化落地的案例。
01
糠醛路线的破局点:高附加值产品开发
玉米芯类农业废弃物高值化利用的核心挑战不在原料端——玉米芯制备糠醛的技术已成熟,近年来价格持续走低,关键在于如何将糠醛转化为高附加值产品。

清泉股份通过中高压催化加氢技术,构建了"糠醛→呋喃→DTHFP/吡咯/四氢呋喃""糠醛→2-MeF→2-MeTHF"等产品集群。

这些产品的价值体现在应用领域的高端化,以2-MeTHF为例,2-MeTHF被国际人用药品注册技术协调会(ICH)归为毒性最低的第3类溶剂,应用于医药、锂电池电解液、电子芯片清洗。
根据亿欧咨询发布的相关报告,2024年度,全球2-MeTHF市场规模约为1.37亿美元,2023-2027年年均复合增长率超过20%,预计2027年,全球2-MeTHF市场规模将达到2.37亿美元。

经济性方面,报告期内非粮生物基系列产品稳定贡献近四成营收,2024年占比38.64%,公司综合毛利率达30.22%,这一水平在精细化工行业属于第一梯队,说明生物基产品已具备与石油基产品竞争的成本优势。

市场份额方面,清泉股份在2-MeTHF、DTHFP领域的主要对手是欧洲精细化学品公司MINAFIN。能够从巨头手中占据全球19%的2-MeTHF份额,核心在于技术壁垒。
02
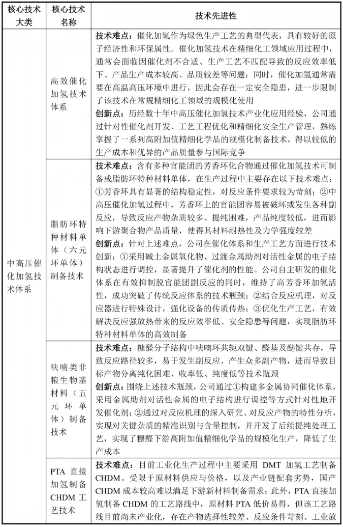
技术壁垒:中高压催化加氢技术
清泉股份的核心竞争力在于中高压催化加氢技术。传统间歇釜式反应存在生产效率低、产品稳定性差、能耗高等痛点,公司开发的连续化生产工艺,通过多金属协同催化体系,实现了对关键杂质的精准控制,大幅提升生产效率和产品纯度。

2025年6月,中国轻工业联合会技术鉴定显示,该公司"环状特种单体的选择性催化加氢制备与高效聚合技术"整体达到国际先进水平,其中"六元芳香环加氢催化剂及工艺"处于国际领先水平。公司拥有69项授权专利,其中发明专利65项,并参与起草3项国家标准。
技术优势最终体现在产品品质上:2-MeTHF产品指标高于行业标准。这种"技术领先→产品品质→客户粘性"的正向循环,是公司能够在巨头环伺中站稳脚跟的关键。

03
财务验证:扣非净利润三年增4.6倍
2022年至2024年,清泉股份营收从6.87亿元增至7.97亿元,复合增长率约7.5%;扣非后归属母公司净利润从1995.96万元暴增至9105.11万元,增长4.6倍。

这一反差说明,盈利能力的提升主要来自产品结构优化和成本控制。综合毛利率从2022年的23.65%提升至2024年的30.22%。
本次募资4.92亿元,重点投向生物基四氢呋喃(THF)产能扩张。公司已于2025年9月投产400吨/年的THF生产线,募投项目将产能扩至3000吨/年,投资金额1.3亿元。

全球四氢呋喃市场仍以石油基路线为主,但在"双碳"目标约束下,生物基路线的成本劣势正在消失。随着碳税、ESG等政策压力加大,2025-2030年将是生物基材料产业化的加速期。
清泉股份的案例说明,非粮生物基材料的产业化关键不完全在于原料端(糠醛供应已成熟),而在于下游高附加值产品的开发能力。从糠醛到2-MeTHF、MACM、THF,每一步转化都需要突破技术壁垒,但一旦实现规模化生产,就能获得可观的经济回报——30%的毛利率、15%以上的ROE,已证明生物基材料不再是"政策驱动的概念",而是具备商业竞争力的现实选择。

↓↓↓
Bio-based 2026
第十一届生物基大会暨展览
跨越新周期,澎湃新生机
2026年5月20-22日
中国 · 上海
第十一届生物基大会暨展览(简称Bio-based 2026),由浙江省全省生物基高分子材料重点实验室联合宁波德泰中研信息科技有限公司(DT新材料)主办,旨在探索 “十五五” 生物基产业创新发展与合作。
11场特色论坛:“关键化学品与材料”、“国际合作”、“HMF-FDCA-PEF产业”、“生物基CASE创新应用”、“包装用生物基/可降解材料”、“鞋服用生物基材料”、“车用生物基材料”、“3D打印”农场基消费品创新、“产业投资与路演”、“前沿科技青年科学家论坛”等11场主题论坛,涵盖生物基产业从技术开发到应用落地的全产业链。
7大同期活动:生物基产业展览(1000+新品展示);终端品牌需求对接专场;生物基材料标准评审会;新产品新技术发布会;生物基产业高层战略研讨会(第9期)等7大同期交流与对接活动。
1场行业评选:第四届新叶奖(NEW LEAF AWARD 2026)创新评选颁奖仪式将同期进行,首轮报名截止2月10日,设置四大奖项:创新材料奖/创新应用奖/最具商业价值奖/创新行业解决方案奖。

▌参考信息:本文部分素材来自清泉股份招股说明书。由作者重新编写,系作者个人观点,本平台发布仅为了传达一种不同观点,不代表对该观点赞同或支持。如果有任何问题,请联系我们:15356747796(微信同号)。
