宁波可降解餐饮具企业重启IPO!

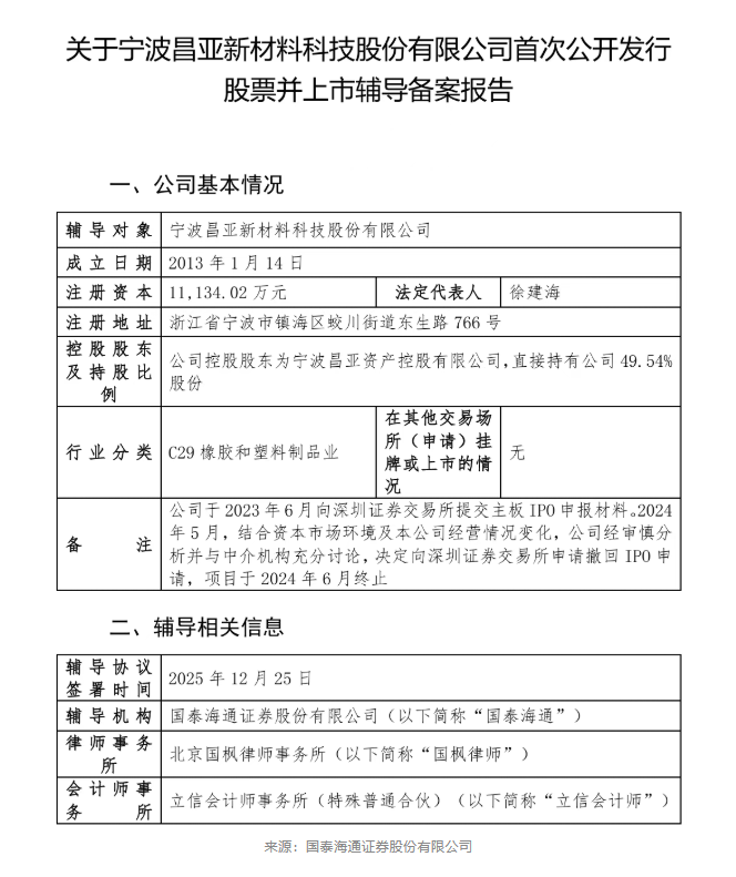
【生物基能源与材料】获悉,据中国证券监督管理委员会网上办事服务平台信息显示,2025年12月29日,宁波证监局受理了宁波昌亚新材料科技股份有限公司(简称:昌亚股份)提交的首次公开发行股票并上市辅导备案的申请。


值得注意的是,昌亚股份曾于2023年6月向深圳证券交易所提交主板IPO申报材料。2024年5月,结合资本市场环境及本公司经营情况变化,公司经审慎分析并与中介机构充分讨论,决定向深圳证券交易所申请撤回IPO申请,项目于2024年6月终止。

昌亚股份2013年成立,专业从事塑料餐饮具、生物可降解餐饮具及纸制餐饮具的研发、生产和销售,主要生产纸质和PLA一次性餐具,如吸管、餐具、微波箱、铰链盒、杯子、外带袋、盘子、餐具等。
同行业可比公司包括家联科技、富岭股份、永新股份、恒鑫生活。
公司前次申报IPO募投项目包括“生物基降解新材料制品及高端塑料制品建设项目”、“越南昌亚年产2万吨纸制品扩产项目”及“研发中心升级建设项目”,拟募集资金7.23亿元。

2020年度、2021年度、2022年度及2023年1-9月,公司营业收入分别为51,214.74万元、62,302.80万元、91,863.75万元和53,638.80万元;归母净利润分别为7,304.42万元、5,349.13万元、12,467.41万元和7,206.76万元;扣非归母净利润分别为7,106.75万元、5,014.49万元、12,152.94万元和6,351.84万元。

公司主要客户群体为连锁商超、专业一次性耗材供应商、餐饮耗材与食品包装产品分销商等,产品的最终客户包括DOLLAR GENERAL(达乐超市)、KFC(肯德基)、BURGERKING(汉堡王)、PANDA EXPRESS(熊猫快餐)、CHIPOTLE(小辣椒)、TacoBell(塔科贝尔)、METRO(麦德龙)、Tim Hortons(天好咖啡)、Home Depot(家得宝)、Restaurant Depot、海底捞、蜜雪冰城、Coco都可茶饮等国内外连锁品牌。

公司的产品以外销为主,报告期各期,公司境外销售占主营业务收入的比例分别为95.80%、95.96%、98.25%和96.95%。其中,美国是公司最主要的境外销售目的地国,各期对美国的销售收入占主营业务收入比重分别为81.48%、79.58%、81.83%和82.98%。

Bio-based 2026 第十一届生物基大会暨展览
跨越新周期,澎湃新生机。探索 “十五五” 生物基产业发展机遇与合作。
时间地点:2026年5月20-22日,中国·上海
11场论坛:“关键化学品与材料”、“国际合作”、“HMF-FDCA-PEF”、“生物基CASE”、“包装用生物基/可降解材料”、“鞋服用生物基材料”、“车用生物基材料”、“3D打印”、“产业投资与路演”、“前沿科技青年论坛”等11场主题论坛,涵盖生物基产业从技术开发到应用落地的全产业链。
7大同期活动:生物基产业展览(1000+新品展示)、终端品牌需求对接专场;生物基材料标准评审会;新产品新技术发布会;生物基产业高层战略研讨会(第9期)等7大同期策划活动。
1场行业评选:第四届新叶奖(NEW LEAF AWARD 2026)创新评选颁奖仪式将同期进行,首轮报名截止2月10日,设置四大奖项:创新材料奖/创新应用奖/最具商业价值奖/创新行业解决方案奖。

▌参考信息:本文部分素材来自财汇安投,由作者重新编写,系作者个人观点,本平台发布仅为了传达一种不同观点,不代表对该观点赞同或支持。如果有任何问题,请联系我们:15356747796(微信同号)。
