• 中文版
  • English
Home News News Information 刚刚, 国家大奖公示!这些合成生物专家和企业初评获奖!

刚刚, 国家大奖公示!这些合成生物专家和企业初评获奖!

image.png


SynBio团队 | 中华人民共和国科学技术部 | 生物制造


【SynBioCon】最新获悉,9月22日,中华人民共和国科学技术部官网发布公告,2025年度国家科学技术奖初评工作结束,共有60项国家自然科学奖项目、51项国家技术发明奖通用项目、134项国家科学技术进步奖通用项目通过初评。


image.png



其中涉及合成生物制造、生物育种等相关技术,并有多个企业和多位行业专家上榜。其中,如:


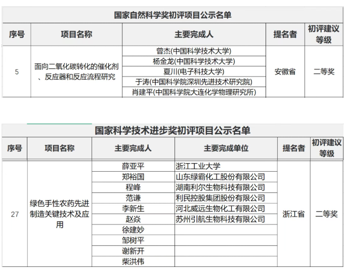
曾杰教授(中国科学技术大学)、杨金龙院士(中国科学技术大学)、夏川教授(电子科技大学)、于涛研究员(中国科学院深圳先进技术研究院)、肖建平研究员(中国科学院大连化学物理研究所) 参与的面向二氧化碳转化的催化剂、反应器和反应流程研究项目;


薛亚平教授(浙江工业大学)、郑裕国院士(山东绿霸化工股份有限公司)、程峰(湖南利尔生物科技有限公司)、范谦(利民控股集团股份有限公司)、李新生(河北威远生物化工有限公司)、赵焱(苏州引航生物科技有限公司)等人参与的绿色手性农药先进制造关键技术及应用项目。


image.png


▌ 参考信息:本文部分素材来自中华人民共和国科学技术部。由作者重新编写,系作者个人观点,本平台发布仅为了传达一种不同观点,不代表对该观点或支持。如果有任何问题,请联系我们:15381397601(微信同号)。




Activity Recommendation

Business Recommendation