江南大学刘立明团队 | 最牛菌株!1,3-PDO发酵产量达到122.7 g/L

SynBio团队| | 刘立明、1,3-PDO
1,3-PDO(1,3-丙二醇)是一种高价值精细化学品,在化妆品、医药和塑料制造等领域具有多种应用,可用于合成聚酯和聚氨酯。1,3-PDO 化学合成法通过丙烯醛和环氧乙烷的羰基化反应实现,但该方法存在使用有毒物质、需高压等条件,相比之下,微生物发酵法已成为一种经济高效且环境友好的 1,3-PDO 生产技术。
【SynBioCon】获悉,近日,江南大学生物工程学院刘立明教授、高聪副研究员团队通过FMME-KP(一种肺炎克雷伯菌菌株)的系统代谢工程,菌株FMME-51在48小时内可生产138.6 g/L 1,3-PDO,产量达到0.52g/g,且无需额外添加VB12(以纯甘油为底物)。此外,该菌株以粗甘油为底物,1,3-PDO产量达到122.7 g/L,这是迄今为止已报道的微生物1,3-丙二醇产量和产率最高的菌株。

01
优化副产物合成基因,1,3-PDO 效价显著提升
菌株 FMME-01 在 48 h 内可产 1,3-PDO 67.2 g/L,甘油产率达 0.36 g/g,但检测发现该菌株会产生多种副产物,显著降低了 1,3-PDO 的产率。为了提高1,3-PDO产量,依次破坏或下调了FMME-01中与副产物合成相关的基因。经过筛选,摇瓶实验中菌株FMME-14 1,3-PDO 效价最高(3.38 g/L)。发酵过程中合成途径酶表达量的提高,可显著增强菌株的 1,3-PDO 生产性能。

02
优化基因,改造细胞膜组成,耐受性提升 62.5%,死亡率降低 41.2%
高 1,3-PDO 浓度引发的渗透压升高会抑制 FMME-14 的细胞生长。通过筛选出对 1,3-PDO 浓度变化显著响应的基因,将这些靶基因的启动子片段与报告基因 eGFP 融合,构建启动子文库,从中筛选出 1,3-PDO 响应型启动子 Pᵧᵧₐₘ。将最优启动子 Pᵧᵧₐₘ₃与报告基因 eGFP 结合,获得Pᵧᵧₐₘ₃-eGFP 。将携带 Pᵧᵧₐₘ₃-eGFP 的 FMME-14 作为出发菌株进行短期进化实验(约 300 代),获得最优菌株 FMME-24 ,将突变基因 ydaML63V 及缺失替换基因 pgaD共同整合到 FEV-24 中,构建得到菌株 FMME-38。
FMME-38 的 1,3-PDO IC₅₀值为 130 g/L,耐受性提升 62.5%(图 3E),在 5 L 发酵罐中发酵 48 h 后,FMME-38 的 OD₆₀₀、1,3-PDO 效价与产率分别为 18.84、109.5 g/L 和 0.45 g/g(图 3F),细胞死亡率降低 41.2%。结果表明,对细胞膜组成的改造及 1,3-PDO 耐受性的提升,在增强工程菌株 FMME-38 的细胞耐受性与生产性能中发挥关键作用。


03
强化胞内 VB12 合成与NADH再生,无需外源添加,增效降本
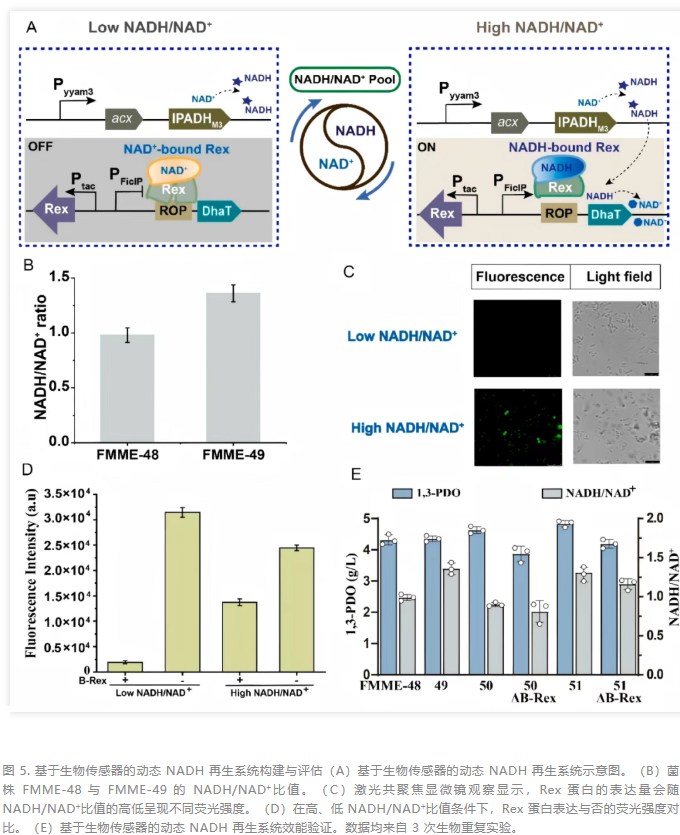
FMME生产1,3-PDO的过程中,甘油脱水酶依赖维生素 B12(VB12),而 1,3-PDO 氧化还原酶依赖 NADH。
通过将VB12 合成靶基因(cobB、cobS、cobC)整合到基因组中,发酵 24 h 时,FMME-48 的 VB12 浓度达 50.8 μg/L,FMME-48 的 1,3-PDO 效价达到 118.3 g/L,产率达到 0.46 g/g。结果表明,增强 VB12 生物合成与甘油代谢相关的多个基因表达会产生积极影响;这种间接调控作用提升了甘油利用率,显著增加了 FMME-48 的 1,3-PDO 产量。
将含 NADH 供应模块的 pEtac-Xm 质粒与含 NADH 调控元件的 pEtac-RDhaT 质粒整合,构建得到 pEtac-Mx 质粒,将其导入 FMME-48,最终获得菌株 FMME-51。FMME-51 的 NADH/NAD⁺比值较 FMME-48 提升 31.3%;摇瓶实验中,其 1,3-PDO 效价达 4.85 g/L,较 FMME-48 提升 12.3%(图 5E)。结果表明,动态 NADH 调控可有效实时调节胞内氧化还原平衡,优化碳通量分布,从而显著提升 1,3-PDO 的生物合成效率。


03
优化甘油流加速率与 pH,达到最佳效价与转化率
为提升菌株 FMME-51 的生产性能,研究对甘油流加速率与 pH 进行了优化。通过优化流加速率,1,3-PDO 效价提升至 131.5 g/L,转化率达 0.51 g/g,较优化前分别提升 5.0%、8.5%;副产物积累量也降至 10.1 g/L(2,3-BDO)与 9.4 g/L(乙酸)。进一步单因素实验表明,将 pH 维持在 6.8 时,1,3-PDO 效价可提升至 135.9 g/L(图 6C)。
整合上述优化条件后,FMME-51 的 1,3-PDO 效价达 138.6 g/L,转化效率达 0.52 g/g(图 6D、图 S15),较 FMME-01 分别显著提升 118.6%、44.5%;同时,副产物水平大幅降低,2,3-BDO、乙酸、乳酸、乙醇浓度分别降至 8.2、7.4、0、0 g/L,较 FMME-01 分别降低 55.0%、51.6%、100%、100%。
为评估其工业化潜力,以低成本粗甘油为底物对 FMME-51 进行测试(图 6E):在 5 L 发酵罐中,FMME-51 的 1,3-PDO 效价达 122.7 g/L,对粗甘油的产率为 0.42 g/g,生产强度为 2.56 g/(L・h)(图 6F);乙酸与 2,3-BDO 的积累量分别为 8.8 g/L、10.5 g/L。值得注意的是,菌株生长未受粗甘油中有毒化合物的影响,展现出较强的耐受性,凸显其在工业化规模生产中的巨大潜力。

研究团队采用代谢工程、菌株进化和辅因子工程相结合的综合方法,成功开发出一株高效的1,3-丙二醇生产肺炎克雷伯菌。这项研究代表了1,3-丙二醇生物合成领域的重大进展,实现了前所未有的产量和效价,同时无需添加昂贵的VB12,从而大幅降低了生产成本。
此外,工程菌株FMME-51能够高效利用粗甘油作为底物,1,3-丙二醇产量为122.7 g/L,产率为0.42 g/g,生产率为2.56 g/(L·h),这是迄今为止报道的基于粗甘油的1,3-丙二醇生产的最高产量。
然而,转化效率和生产率仍需进一步提高,可通过提高甘油吸收能力和改进发酵策略来实现。研究结果证明了工业规模 1,3-PDO 生产的潜力,并为设计非模型微生物合成高价值化学品提供了有价值的框架。
原文链接:
https://doi.org/10.1016/j.ymben.2025.08.012
▌ 参考信息:本文部分素材来自X-MOL及网络公开信息。由作者重新编写,系作者个人观点,本平台发布仅为了传达一种不同观点,不代表对该观点或支持。如果有任何问题,请联系我们:15381397601(微信同号)。
