• 中文版
  • English
Home News News Information 100%生物基丙烯酸规模生产!市场规模超千亿

100%生物基丙烯酸规模生产!市场规模超千亿

image.png

生物基产业进展 | 生物基丙烯酸

【生物基能源与材料】获悉,美国工业微生物公司生物科技领域的领导者Industrial Microbes ( iMicrobes ) 宣布在可持续化学制造方面取得重大突破:成功采用先进发酵技术规模化生产出 100% 生物基高纯度丙烯酸。


其突破之处在于使用乙醇作为可再生原料。专有微生物在温和的温度下将多个反应结合在一个反应器中。其纯化方法避免了使用有毒溶剂和复杂的提取步骤。与传统方法相比,这可以降低成本。  


image.png


生物基丙烯酸的应用领域十分广泛,涵盖多个重要行业。


在个人护理领域,它是生产尿布中高吸水性聚合物(SAP)的关键原料。在化妆品行业,生物基丙烯酸作为植物基、天然衍生成分,正受到越来越多品牌的青睐。


它还可用于生产环保油漆、涂料和电子产品及汽车用胶粘剂,为这些行业提供可持续解决方案。


随着全球对可持续材料的需求增长,生物基丙烯酸市场前景广阔。预计到2030年,丙烯酸市场规模将达到180亿美元(约合1279亿元人民币)。  


iMicrobes 已迅速将其生物工艺从实验室规模扩展到生产规模。他们的批量生产规模从克级扩大到 20 公斤级。发酵罐容量从 2 升扩大到 1500 升。750 倍的规模增长证明了其工艺的可扩展性。


image.png


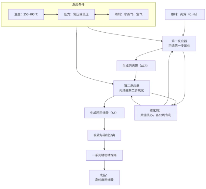
目前,全球范围内大规模应用的传统丙烯酸生产几乎100%采用“丙烯两步氧化法”,工艺流程示意图如下:


image.png


生物基丙烯酸的生产主要有四种技术路径,每种路线都有其独特优势和挑战。


3-羟基丙酸(3HP)途径是目前进展最快的路线之一。该技术利用微生物发酵糖类或植物油产生3-羟基丙酸(3HP),再通过化学脱水生成丙烯酸。


LG化学就是采用这种路线,他们自主开发了3HP菌株及发酵技术,计划于2025年第二季度启动生产。


乳酸催化脱水法是另一种广泛研究的路线。该方法以发酵乳酸为原料,通过催化脱水制取丙烯酸。这种方法原料来源丰富,但催化剂易失活、选择性不高等问题仍需解决。


乙醇转化路径则展现了另一种可能性。iMicrobes开发了创新工艺,通过对大肠杆菌进行改造,使其能够利用乙醇作为原料。


在发酵过程中,细胞内部会积累聚3-羟基丙酸酯(P3HP)聚合物,积累量可超过细胞干重的80%。然后通过简单的催化裂解过程将聚合物分解成丙烯酸。


甘油脱水氧化法利用生物柴油副产物甘油为原料,首先将甘油气相脱水生成丙烯醛,然后丙烯醛再经气相氧化得到丙烯酸。这条路线的优势在于原料成本较低,但对催化剂性能要求较高。


全球范围内,多家企业正在积极开发生物基丙烯酸技术并推进商业化进程。


除了以上提到的iMicrobes和LG化学,传统化工巨头如巴斯夫、Arkema、东丽等也早在生物基丙烯酸领域进行研发布局,中国企业方面,宁波环洋科技也已布局生物基丙烯酸。


▌ 参考信息:本文部分素材来自 iMicrobes及网络公开信息。由作者重新编写,系作者个人观点,本平台发布仅为了传达一种不同观点,不代表对该观点或支持。如果有任何问题,请联系我们:15381397601(微信同号)。




Activity Recommendation

Business Recommendation